评书大师袁阔成去世后,5个女儿疑为遗产分配闹
著名评书表演艺术家袁阔成是享誉海内外的评书艺术大师,与刘兰芳、单田芳、田连元合称“四大家”,代表作品有《三国演义》《西楚霸王》《水泊梁山》《烈火金刚》等,2015年3月2日,袁阔成因心脏衰竭去世,享年86岁。

袁阔成有五女一子,遗憾的是,儿子年纪轻轻时便染病去世,这对于袁阔成造成极大打击,许多年都没能从痛苦中走出来。对于另外五个女儿,他没有苛求她们子承父业,三女儿袁田喜爱评书,自幼和父亲一起学习评书,如今也是一位知名的评书演员,曾和袁阔成一起录制评书节目。

9月7日,北京法院庭审信息网公开了一则民事判决书,题为《袁某一袁某二等法定继承一审判决书》,原告为袁某一。被告则为袁某2、袁某3、袁某4以及已故袁某5的儿子朱某。

袁某一的诉讼请求为,1、继承袁某名下北京一套房产的五分之一产权份额。2、继承辽宁营口一套房屋的五分之一产权份额3。、袁某名下小客车由袁某1继承,她分给其他几位继承人每人1.7万元作为补偿。4、继承袁某去世后名下存款及抚恤金的五分之一份额。5、继承袁某生前17部评书的著作权及相关财产权的五分之一份额。6、诉讼费由原被告共同承担。
袁某1的主张是,袁某3袁某4得到袁某夫妇生前比较多的照顾,与袁某夫妇共同居住并不意味着履行了赡养义务,因此遗产应该平均分配。遗憾的是,继承人之间意见未能达成一致,故起诉。
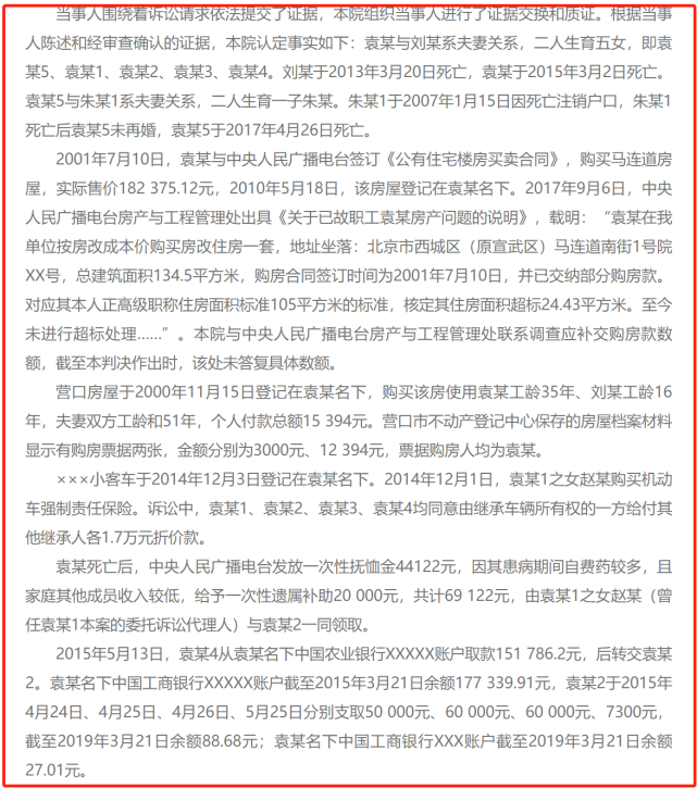
判决书中写道,袁某与刘某系夫妻关系,婚后育有子女五人。刘某于2013年3月20日去世,袁某于2015年3月2日去世。

这和袁阔成公开信息几乎完全吻合,可见,该判决书中所说袁某极有可能便是著名评书大师袁阔成。

袁某5于2017年4月去世,丈夫朱某于2001年去世,独生子朱某表示,曾收到过袁某夫妇5万元存款,对于继承事宜听从法院判决。袁某2、袁某3、袁某4辩称如下:

法院调查后认定事实如下,袁某生前财产也一并被公开。令人心酸的是,他去世后,并没有留下巨额遗产,只有两套房子,一辆小客车,存款合计也仅有40余万元。

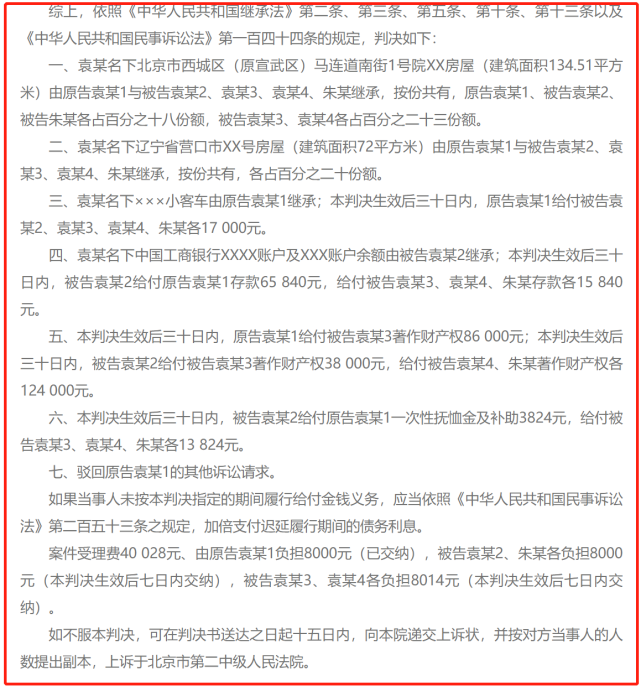
最终,法庭判决为,袁某名下北京房产由5个子女共有。其中,袁某1与袁某2、朱某各占18%份额,袁某3、袁某4各占23%份额。
辽宁营口的房屋5人各拥有20%。
袁某名下小客车归袁某1,并付给另外几位继承人各1.7万元。
袁某存款余额由袁某2继承,判决生效后,给付原告袁某1存款65840元,给付袁某2、袁某3各15840元。
判决生效后,袁某1给付袁某3著作财产权86000元,判决生效后,袁某2给付袁某3著作财产权38000元,给付袁某4、朱某各124000元。




