9万人格力虚惊一场:4名班车司机排除新冠 违规
新冠疫情拐点已经出现,企业复工潮成为新的考验。苏州亚东工业一员工感染导致200多人隔离后,珠海格力电器成为了焦点。

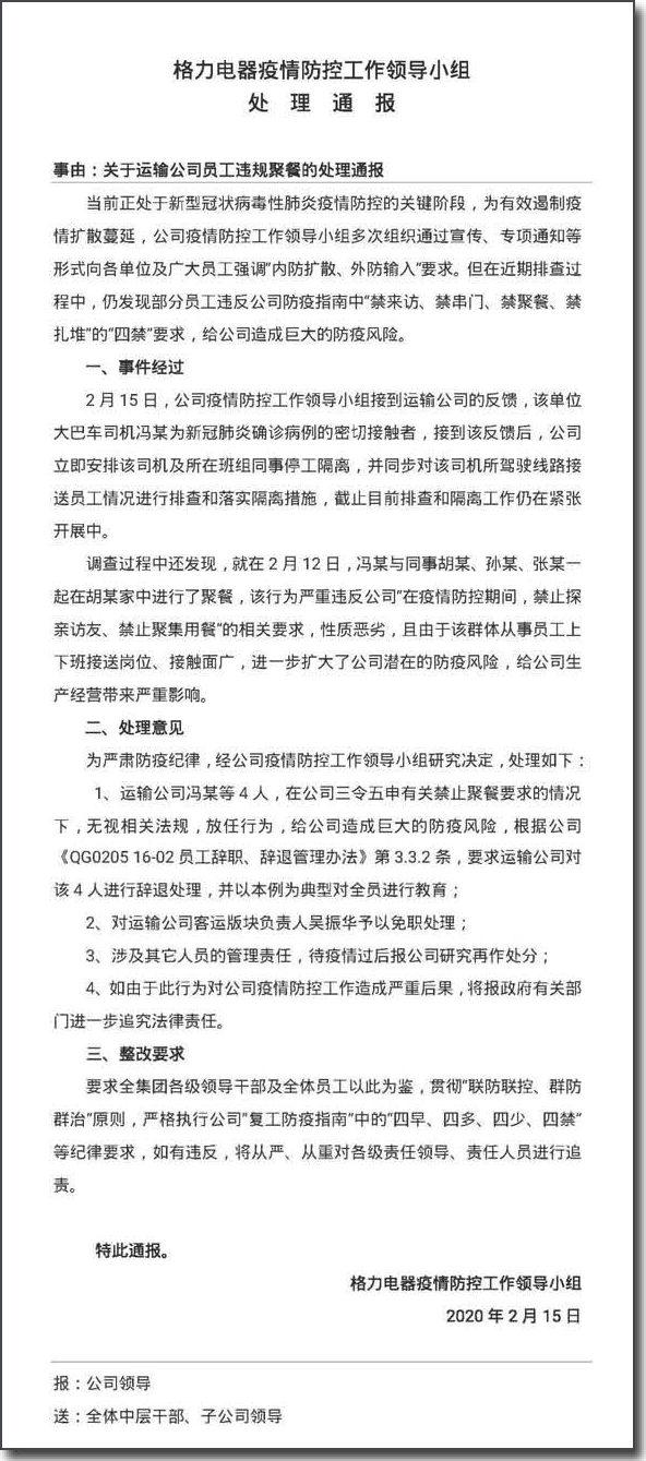
2月15日,格力电器工会官微发布了一份《格力电器疫情防控领导小组处理通报》。
称格力运输公司一名班车司机冯某为新冠肺炎确诊病例的密切接触者,被隔离前一直从事接送格力电器员工上下班工作,期间还与车队的另外3名司机进行了聚餐。
在通报中,格力电器指出,运输群体接触面广,加大了潜在的防疫风险,给公司生产经营带来严重影响。事发后格力电器进行了紧张的排查和隔离工作。并且对运输公司4名涉事员工予以辞退处理,对模块负责人予以免职。
另有消息称,冯某的儿子系新冠肺炎确诊者,作为密切接触者冯某2月10日至14日一直在接送员工,还与其他司机发生了聚餐活动。因此珠海市民非常担忧,万一疫情扩散,或将给整个城市带来影响,毕竟格力电器总员工数超过9万人,占珠海总人口约5%,是珠海最大也是最重要的公司。

不过官微文件已经被删除,格力电器内部人士告诉天眼君,那不是最新情况。
今天下午,前述内部人士透露,司机冯某及其儿子核酸检测结果为阴性,已经排除了感染新冠肺炎病毒,另外聚餐的3名同事结果也呈阴性。
据悉,格力电器为了防控新冠疫情,制定了“四早、四多、四少、四禁”等要求,其中“四禁”即禁来访、禁串门、禁聚餐、禁扎堆。不过违规事件还是发生。
“司机风波”虽然虚惊一场,不过由于违反“禁聚餐”要求,涉及人员依旧遭到处理。
天眼君注意到,早在2月9日,格力电器还曾开出过一份处理通报,对违规从疫区返回公司集体宿舍的6名员工进行了处理。
今年因为疫情原因,全国省市陆续推迟复工时间,目前新冠疫情逐日好转,重灾区湖北省趋于稳定,湖北外新增病例已经13连降,多个省份实现0报告。复工潮被认为是最后的考验,此前苏州市亚东工业被曝提前开工后有人确诊感染,导致200多名员工被隔离,引发轩然大波。

格力电器自2月10日起,除武汉基地以外,已经陆续复工,并在加紧生产温度计、口罩生产设备、护目镜、杀病毒空气净化器、新风空调等抗击疫情产品。
截至2月17日,珠海市累计确诊新冠肺炎患者为97例,趋于稳定。格力电器今日早盘大幅低开2%,后跟随大盘震荡翻红。
来源:金融界网站
责任编辑:

