康跃科技实控人变更:私募机构入主 郭氏家族退居
来源:科创板日报
1月6日晚间,康跃科技布公告称,公司控股股东寿光市康跃投资有限公司(下称“康跃投资”)将向深圳市盛世丰华企业管理有限公司(下称“盛世丰华”)转让其持有的公司1.05亿股股份,占公司股份总数的29.90%,转让价格为8.85元/股(较停牌前股价7.27元/股溢价逾两成),转让价款共计9.27亿元。
据悉,股份转让完成后,盛世丰华将成为公司控股股东,公司的实际控制人拟变更为吴敏文、宁新江;康跃投资持股比例降至15.49%。公司股票1月7日起复牌。
图片来源:康跃科技公告
对此,《科创板日报》记者于今日致函康跃科技证券事务代表方面,不过截止发稿,对方暂未回复。
公开信息显示,康跃科技成立于2001年,位于山东省潍坊寿光市经济开发区,是一家集设计、研发、生产、销售涡轮增压器为一体的国家火炬计划重点高新技术企业,公司的法定代表人为郭晓伟。
2014年,康跃科技在深圳创业板上市,目前总市值为28.03亿。公司2016年至2018年的营业收入分别为2.35亿、7.44亿、8.81亿,净利润分别为230万、6766万、9962万。
值得关注的是,2018年其销售增压器的收入占到整体营业收入的35.79%。
康跃投资成立于2009年,法定代表人为郭锡禄,主要从事以企业自有资金对工业项目进行投资。
《科创板日报》记者关注到,康跃投资和康跃科技的董事高管成员有部分重叠,其中在康跃科技任董事的郭伦海、郭伟亦为康跃投资的董事,在康跃科技任监事的郭宗利则是康跃投资的监事。此外,杨金玉亦在两家公司担任董事一职。
在此次变动之前,康跃科技实际控制人为郭锡禄,通过康跃投资持股比例达45.39%。据悉,康跃科技现董事长郭晓伟也是郭锡禄之子。
可见康跃科技本质上是一家家族企业,企业在经营和治理方面都留下了极为深刻的“郭氏”烙印。
而此次转让29.9%的股权,即意味着“郭氏”将正式交出对康跃科技的控制权,而康跃科技将迎来新的主人——吴敏文、宁新江家族。
值得关注的是,本次交易的受让方盛世丰华成立于2019年12月27日,其成立时间仅仅先于本次交易日10天,宁新江为其法定代表人。
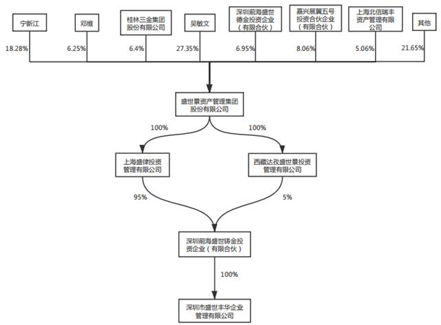
根据其股权控制图可知,深圳前海盛世铸金投资企业(有限合伙)为有限合伙企业,占有盛世丰华100%的股权,其有限合伙人为上海盛律投资管理有限公司,执行事务合伙人为西藏达孜盛世景投资管理有限公司。
此外,盛世景资产管理集团股份有限公司(下称“盛世景集团”)为上海盛律投资管理有限公司、西藏达孜盛世景投资管理有限公司的控股股东,对两者的持股比例均为100%。
而吴敏文、宁新江分别直接持有盛世景集团27.35%和18.28%的股份,合计持有盛世景集团45.63%股份。宁新江为吴敏文姐姐之配偶,根据《上市公司收购管理办法》有关规定,吴敏文、宁新江构成一致行动人,两人共同控制盛世景集团,从而间接控制盛世丰华。
图片来源:康跃科技公告内容正文
据天眼查显示,盛世景资产管理集团股份有限公司成立于2006年,是一家以私募股权、并购重组和策略投资业务为主,覆盖一二级市场的资产管理机构,以大健康、TMT、先进制造、环保能源等为主要投资领域。
《科创板日报》记者关注到,目前盛世景投资了企鹅杏仁、泰凌微电子、医联、埃夫特机器人等10多个优质科创项目。其中已投项目中的虹软科技、西部超导已经成功登陆科创板上市。
财经公众号
24小时滚动播报最新的财经资讯和视频,更多粉丝福利扫描二维码关注(sinafinance)

