双重退市警报!2年巨亏22亿:又见白马股"凉
见习记者 楚深
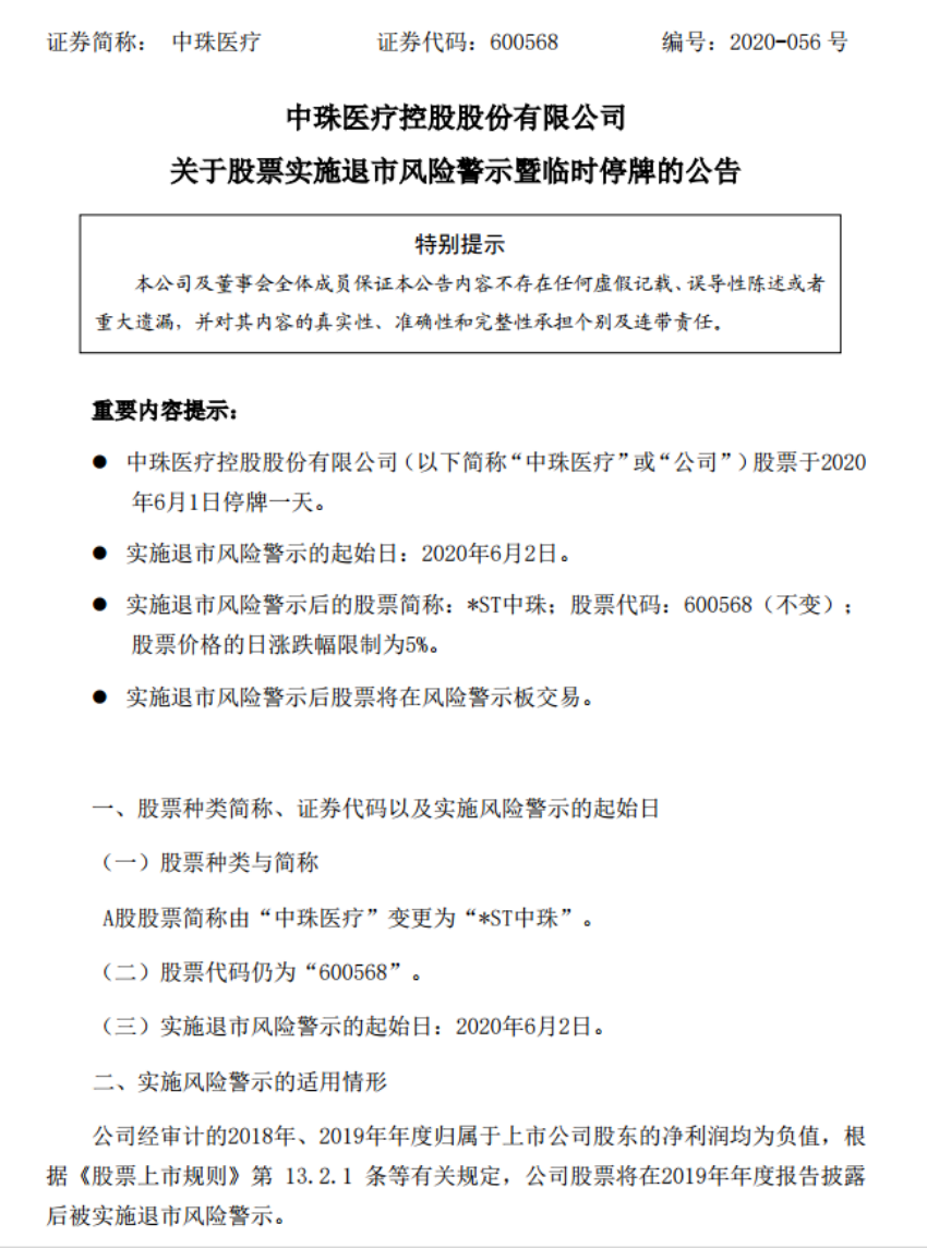
曾经的“医药白马股”中珠医疗又出大事,公司将于6月2日起实施退市风险警示,A股股票简称由“中珠医疗”变更为“*ST中珠”。
两年巨亏22亿元
5月31日晚间,A股上市公司中珠医疗发布《关于股票实施退市风险警示暨临时停牌的公告》,公司股票将于2020年6月1日停牌1天,2020年6月2日起实施退市风险警示,A股股票简称由“中珠医疗”变更为“*ST中珠”,实施退市风险警示后股票价格的日涨跌幅限制为5%。
中珠医疗之所以被实施退市风险警示,原因在于公司经审计的2018年、2019年年度归属于上市公司股东的净利润均为负值,根据《股票上市规则》第 13.2.1 条等有关规定,公司股票将在2019年年度报告披露后被实施退市风险警示。
5月29日晚间,中珠医疗发布的2019年年报显示,公司2019年度归属于上市公司股东的净利润为-3.69亿元,虽然比上一年度增长80.50%,但依然没有摆脱亏损的结局。而公司2018年度的这一数据为-18.95亿元,也就是说,中珠医疗近两年亏损了超过22亿元。
公司董事会发布五点措施
公告中,中珠医疗还发布了董事会关于争取撤销风险警示的意见及主要措施。主要包括以下内容:
1、不断完善制度,提升管理水平。随着公司在战略布局、产业发展、资源整合等方面的优化调整,公司将按照规范化、系统化的要求,不断完善各项规章制度,建立标准化的现代企业管理体系,有效地提升管理水平,更好的满足生产、经营和管理需求,促进公司良性稳定运行。
2、梳理盘活现有资产,发展新业务,提升盈利能力。由于前期并购重组和收购项目经营业绩不够理想,形成较大压力,整体严重拖累公司,经营业绩出现大幅亏损。2020年公司管理层将全面梳理公司现有资产,分行业板块落实管理责任人,紧盯目标责任,提升管理创造效益,增加公司收入和利润来源。
3、加强成本费用控制,提升企业精细化管理水平。通过加强成本管理,在资金管理上实行预算管理,控制无预算资金支出,压缩部分成本开支。
4、加强风控建设,确保可持续发展。以防范风险为着眼点,建立健全风险控制管理体系,提高经营管理水平和风险防控能力。坚持依靠制度和流程进行控制的原则,通过严格执行风险控制制度和业务流程,确保公司生产、经营、管理活动依法合规,将风控工作真正落实到位,确保公司的可持续发展。
5、勤勉履职,保障股东合法权益。公司管理层贯彻执行各项决议,积极开展日常管理及运作,勤勉尽责地履行职责,合理规划各项工作任务,促进公司健康、有序的发展,切实保障股东合法权益。
“眼科药业第一股”坎坷之路
中珠医疗曾算得上是“医药白马股”,其的前身是湖北潜江制药厂,在2001年就顶着国家眼科用药生产基地的光环上市,成为“眼科药业第一股”。
但上市之后,中珠医疗的命运却颇为坎坷,公司名称、大股东乃至经营范围都再三变换。
现控股股东中珠集团入主上市公司后,公司接连开展房地产、医药、医疗等业务:先是跨界转型房地产,从2014年下半年开始,又转回至医疗领域,并更名中珠医疗,目前主营业务为房地产和医药。
2016年,中珠医疗以溢价3.2倍19亿元收购肿瘤诊疗设备整体解决方案提供商一体医疗,曾将其视为未来发展重点,但后者未完成三年业绩承诺,商誉减值也直接拖累了公司业绩。
2016年到2018年,中珠医疗的营业收入连续三年下滑,分别为10.98亿元、9.81亿元、5.72亿元。
自2016年12月达到高点后,中珠医疗股价一路下跌。2018年4月28日,中珠医疗披露重组预案,拟以约30亿元现金收购康泽药业及浙江爱德,最终这起重组却并未成功。
2018年6月22日,停牌数月的中珠医疗股票复盘后连续跌停,市值大量缩水,自此一蹶不振。
而控股股东中珠集团对中珠医疗的大额资金占用同样引人关注:中珠医疗2018年度财报显示,控股股东中珠集团占用中珠医疗9.87亿元资金,而截止2018年年底,中珠医疗的账面资金仅为10.28亿元,也就是说,控股股东资金占用比高达96.01%。
遭立案调查纪律处分
中珠医疗的麻烦不断
事实上,除了业绩低迷,中珠医疗在其他方面也是麻烦不断。
2019年7月2日,中珠医疗发布公告称,中珠医疗公告发布公告称收到证监会的《调查通知书》,原因为“涉嫌信息披露违法违规”。
今年5月8日,中珠医疗在《关于立案调查进展暨风险提示的公告》中称,中国证监会的调查工作仍在进行过程中,尚未有结论性意见。如公司因前述立案调查事项被中国证监会最终认定构成信息披露重大违法违规行为,公司股票将存在可能被实施退市风险警示或暂停上市或其他处理情形的风险。
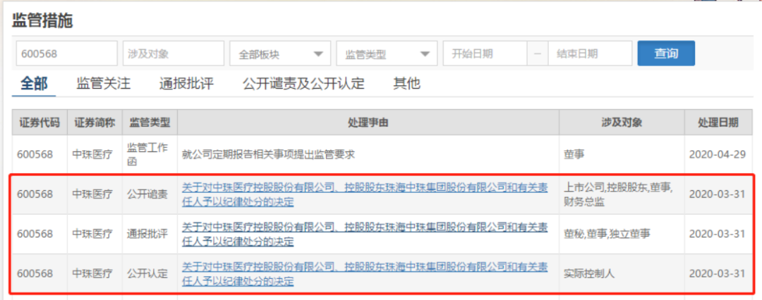
2020年3月,上交所作出的《纪律处分决定书》显示,中珠医疗及控股股东中珠集团、实际控制人暨时任公司董事长兼总经理许德来在控股股东占用资金、信息披露、规范运作等方面存在问题。其中中珠医疗及中珠集团被公开谴责,许德来被认定十年内不适合担任上市公司董事、监事和高级管理人员。
《纪律处分决定书》显示,公司存在八项违规行为。
1、控股股东及其关联方非经营性资金占用。2018年2月起,公司及下属子公司向控股股东中珠集团额外支付收购意向金5000万元,向关联方开具商业承兑汇票5000万元,购买信托理财产品3亿元,对外融资租赁放贷3.1亿元;根据中珠集团及中珠医疗实际控制人许德来授意,相关资金最终实际流向控股股东中珠集团,形成控股股东非经营性资金占用。
2、控股股东对公司大额欠款,未按承诺及时还款也未在到期前及时履行延期还款决策程序。截至2019年6月20日,公司披露中珠集团及其关联方仍有剩余50737.45万元欠款未偿还。
3、公司违规为控股股东提供关联担保。
4、公司全资子公司违规为第二大股东及其关联方提供担保。
5、重大关联交易未及时履行决策程序及信息披露义务,上述关联交易金额合计达13.32亿元。
6、签订合作意向书相关信息披露不完整,风险提示不充分,涉及约5亿元规模的资金。
7、重组相关事项未履行决策程序,且未及时披露信息,涉及5000万元定金纠纷。
8、日常关联交易未及时履行信息披露义务。
涉及多笔大额诉讼
上市公司状告大股东
除了受到处分,中珠医疗还涉及多笔大额诉讼。
2020年4月29日,中珠医疗公告称,因潜江中珠实业有限公司(以下简称“潜江中珠”)与中国建设银行股份有限公司潜江分行金融借款合同纠纷一案,中珠医疗被强制执行。为维护上市公司利益,公司行使追偿权,向珠海市中级人民法院递交了《民事起诉状》,请求判令潜江中珠向中珠医疗偿还代偿款本息合计1.97亿元,中珠集团对潜江中珠的上述债务承担连带保证责任。
2020年5月14日,中珠医疗公告称,因债权债务纠纷,已向法院起诉,请求判令中珠集团向中珠医疗偿还欠款本金1.348亿元及对应利息,以及中珠医疗对中珠集团持有的珠海中珠物业管理服务有限公司51%股权折价或者以拍卖、变卖该股权的价款,在上述债权的范围内优先受偿。
值得注意的是,除了目前的退市警报外,“面值退市”的警报也有可能被拉响:截至5月29日收盘,中珠医疗股价仅为1.16元。根据有关规定,如果上市公司连续20个交易日收盘价格均低于股票面值(即1元),公司股票也会因触发“面值退市”条件而被终止上市。
数据显示,截至今年4月30日,中珠医疗尚有股东7.2万余户。
编辑:舰长

