深夜突发,停牌核查!熔断、一天暴涨超170%
中国基金报 泰勒
这两天,转债市场太火爆,把A股的风头都抢走了。可转债T+0快进快出的属性,成为了最近资金的乐园和主要套利方向。

近日可转债爆发了一股“熔断潮”,几乎每天都有6只以上盘中临停、二次熔断。而22日最火的是正元转债,单日大涨176%,刷新了本轮转债上涨新纪录。

22日晚间,监管出手了!停牌核查!
正元转债暴涨176%、换手率61倍!
正元智慧收关注函
10月22日,正元转债大涨176%,换手率6095%,正股正元智慧价格涨幅为6.90%,转股溢价率达170.58%。晚间,正元智慧收到深交所关注函。

关注函显示,深交所要求公司自查并补充说明以下问题:
1、你公司2019年归属于上市公司股东的净利润为4,506.95万元,同比下滑10.49%;2020年上半年归属于上市公司股东的净利润为-651.26万元,同比下滑393.43%,业绩由盈转亏且继续下滑。请你公司结合市场宏观环境、行业情况及你公司具体经营情况,向投资者充分提示经营风险及业绩波动风险。
2、2020年9月23日,你公司披露《浙江正元智慧科技股份有限公司发行股份购买资产并募集配套资金暨关联交易报告书(草案)》,拟发行股份购买浙江尼普顿科技股份有限公司99.77%股权,同时向实际控制人陈坚非公开发行股份募集配套资金。请你公司结合重组问询函中主要关注点,向投资者充分提示推进前述重组事项的主要风险及标的公司经营情况、核心竞争力、资产负债率、财务核算等方面存在的风险。
3、请结合你公司及同行业上市公司股票及可转债价格走势等,详细分析你公司今日可转债价格涨幅较大且与正股价格走势存在较大偏离的原因;结合市场宏观环境、行业情况及你公司具体经营情况等,说明可转债价格与你公司基本面是否背离,并对可转债价格波动情况进行充分的风险提示。
4、请你公司补充说明近期你公司经营情况及内外部经营环境是否发生重大变化,你公司、控股股东和实际控制人是否存在应披露而未披露的重大事项,或处于筹划阶段的重大事项,你公司是否存在向特定投资者泄露未公开重大信息、违反信息披露公平性的情形,以及5%以上股东、董事、监事、高级管理人员是否存在买卖公司可转债的情形。
5、你公司认为需要补充说明的其他事项。
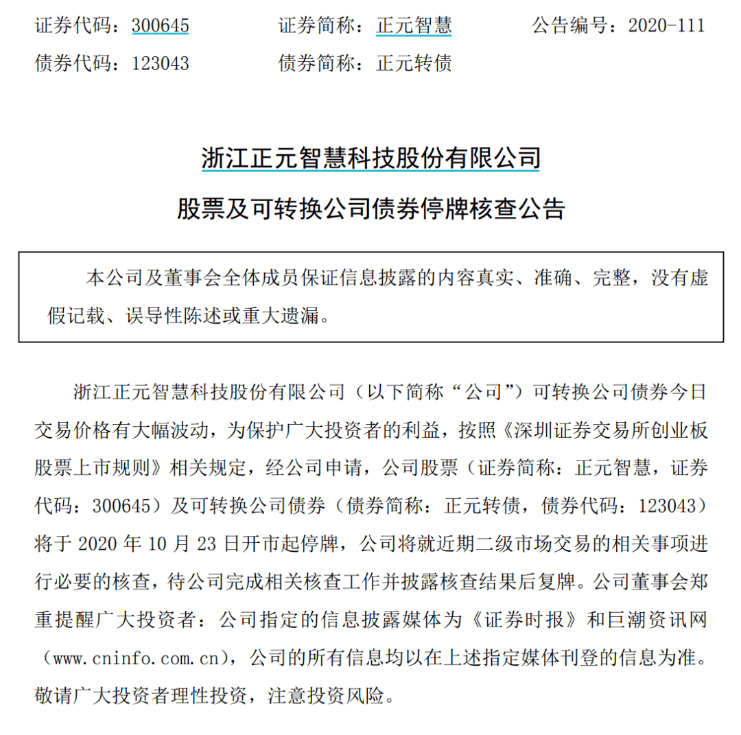
股票、可转债都停牌核查
另外,公司还公告,股票及可转换公司债券停牌核查

可转债经历疯狂一天
来看看22日的可转债有多疯狂?
一方面,沪深两市共有19只可转债盘中临停,临停数量创造历史纪录。
另一方面,全市场可转债成交额接近1200亿元,这是可转债市场史上首次成交额超过1000亿元。
当日成交额最高的蓝盾转债成交113.2亿元,是同日成交额最高的股票比亚迪的近两倍。此外,价格暴涨的可转债目不暇接,正元转债一天时间不仅翻倍,收盘涨幅甚至高达176.4%。

为什么可转债会这么疯狂。
相对于股票交易的T+1制度,可转债目前是T+0制度,这对游资等短线激进资金吸引力巨大。一旦出现行情,一些短线投资者日内来回买卖数次,创造几十倍、乃至上百倍的换手率也就不足为奇。
另外,可转债单日并无涨跌幅限制,一天内价格翻倍,甚至翻数倍都有可能,这给炒作资金提供了巨大想象空间。
有分析师认为,这一轮爆炒与3月份那一轮比较像,前期市场资金没有地方可去,回头炒转债,与基本面等关系不大。
即将实行投资者适当性管理
根据沪深交易所通知,10月26日(下周一)起,投资者如果未签署相关风险揭示书,将不能申购或买入可转债。
今年7月下旬,沪、深交易所曾下发《关于做好向不特定对象发行的可转换公司债券投资者适当性管理工作的通知》,要求各券商自2020年10月26日起实施关于签署可转债投资风险揭示书必备条款的相关通知。
通知还指出,证券公司应当做好风险揭示书电子签署、客户交易权限控制等相关技术系统改造工作,并按照相关要求定期报送技术系统改造及组织客户签署风险揭示书的情况。
目前,各大券商多在其交易软件和APP醒目位置做出相关提醒,推进相关工作。

招商证券APP可转债交易权限开通提醒界面

平安证券APP可转债交易权限开通提醒界面
网友评论



“
Chinafundnews
责任编辑:

