命悬一线!3年巨亏64亿,负债5倍于市值,昔日首
曾经的垃圾概念明星企业盛运环保,在垃圾分类大潮渐起之时,却倒下了。
5月19日早间,盛运环保发布公告称,由于公司股票已连续10个交易日(2020年4月30日—5月18日)收盘价格均低于股票面值(即1元),公司将在此后每个交易日披露一次可能将被终止上市的风险提示性公告,直至情形消除或深交所作出终止上市决定。
受此消息影响,5月19日盛运环保临近午盘时再度跌停。截至收盘,盛运环保报收0.67元,已经连续11个交易日低于1元。
5月18日,先知先觉的投资者加大抛售盛运环保。截至昨日收盘,盛运环保盘中数次触及跌停,报收0.74元,下跌9.76%。
三年亏损64亿、年报难产
退市几乎成定局
盛运环保面临的退市危机远不仅于此。
目前公司申请延期至6月24日披露2019年经审计年度报告,依据规定,如果逾期两个月仍未能披露,股票可能存在被暂停上市的风险。
造成年报披露延期的原因,主要与公司目前处于重组阶段有关。在5月19日发布的重组最新进展中,公司表示,本次重组对2019年的业绩将产生很大的影响。
根据公司于2020年4月29日披露的《2019年度主要经营业绩》,公司截至2019年12月31日归属于上市公司股东的净利润为-19.90亿元。此前公司2017、2018年度已连续两年亏损,三年共计亏损约64亿元。
亏损事小,创业板股票连续三年亏损直接退市事大。
2019年最后一天,一直在退市边缘徘徊的盛运环保再次披露重大资产重组公告,彭水县茂博矿业集团有限公司(下称“茂博集团”)拟以不超过18亿元左右的资产,协助盛运环保解决关联方非经营性资金占用问题。
那么盛运环保的重组事项进项的如何了呢?
根据5月19日的最新进展公告,盛运环保表示,截止目前,公司重大资产重组的交易标的公司重庆茂田矿业有限公司的70%股权已过户至第三方(该第三方为桐城市政府指定的专门为解决关联资金占用的平台公司)及15%的股权正在办理变更。
根据双方协议,如果公司披露年报前顺利达到且完成了本次资产重组的资产交割,则关联方占用资金由茂博集团和茂田矿业资产代为清偿18亿元,加上公司通过清欠解保工作追缴的部分资产,能实现关联方资金占用的全部收回。
在此种情况下,茂博集团和茂田矿业注入资产事项将增加盛运环保净利润5.27亿元,增加净资产5.27亿元。
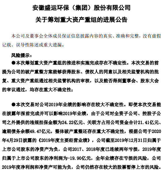
不过,由于公司对全资子公司、控股子公司之外提供的违规担保金额为18.75亿元、关联方占用公司资金合计21.41亿元、逾期债务余额47.96亿元,上述利润依然难以保证公司净利润和净资产为正。
因此,公司认为本次重组仍然存在很大的不确定性。
盲目扩张导致资金断裂
总市值蒸发92%
从上述最新公告可以看到,盛运环保目前逾期债务余额高达49.47亿元,而目前的总市值仅8.8亿元左右,市值已不及债务的五分之一。
股价更是从2013年42元的高位跌至不足1元,总市值蒸发近100亿。
遥想当年,盛运环保从2012年的低位7.8元左右,在不到两年的时间里,股价翻了近6倍,总市值高达107亿元,成为垃圾焚烧行业的龙头。
2015年公司更是迎来高光时刻,营收和净利润达到上市以来的最高峰。
盛极必衰,盛运环保开启了盲目扩张的路程。盲目借债扩张,占用了上市公司大量的资金。
围绕垃圾发电项目,盛运环保在2016年初定向增发募集了18.32亿元,用于偿还借款和补充流动资本;此外,公司短期借款从2015年年初的7.67亿元增加至2018年年底的12.55亿元,长期借款从7亿元增加至2018年年末的10亿元。
截止2019年三季度,公司的资产负债率已经高达103.89%。
自此,公司的危机开始蔓延式爆发。高管纷纷离职、拖欠员工工资、到期债务未获清偿、银行账户冻结……
虽然公司一度开始自救,拟以156亿元卖身川能集团,然而事与愿违,最终的结局是“终止并购工作”。
2019年以来,公司经营状况持续恶化,由于陷入较大债务危机,流动性严重不足,公司项目建设基本处于停顿状态,经营难以为继,倒在了千亿垃圾分类市场火爆的前夜。
桐城首富”栽了“
在安徽桐城,开晓胜可谓是大名鼎鼎的人物。当年他乘着国企改制的东风,买断了桐城市植物油厂,经过一些列行动后,股权改制,成立了安徽盛运集团。该集团于2010年6月25日在深圳交易所上市,主营业务在于城市焚烧发电等。
也正是这一年,开晓胜以10亿元的财富进入胡润富豪榜,是桐城市本土企业家首次进入胡润富豪榜,成为2010年荣登榜单的15位安徽企业家之一。
自盛运环保上市以来,开晓胜就进行了多次减持。
根据公告统计,从2013年7月到2016年年底,开晓胜在股价高位的时候累计减持了14次,套现总金额约为14.56亿元。
持股比例从2013年的36.12%,减少到2016年12月28日的13.69%。截至2020年3月31日,开晓胜虽仍旧是盛运环保的第一大股东,却仅持有10.16%的股份。
2018年4月,开晓胜宣布辞去董事长,盛运环保的债务问题开始集中爆发。
根据后来证监会的调查,盛运环保作为债券发行人,在公司债券私募债15盛运01、16盛运01、一般公司债17盛运01存续期间,发生了12笔其他对外债务到期未能清偿的情形。
2018年6月,开晓胜曾承诺,关联方不能按时归还资金的情况下,其将及时履行还款义务,并限期12个月内解除上市公司违规担保等。然而,截止2019年7月底,以上款项均未清偿,开晓胜也未代为清偿。
2018年10月17日晚间,盛运环保发布公告称公司第一大股东开晓胜被中国证券监督管理委员会列入失信被执行人,列入原因是上市公司相关责任主体逾期不履行公开承诺,惩戒措施为限制乘坐火车高级别席位和民用航空器,起始时间为2018年10月17日。
2019年11月8日,盛运环保发布公告称,公司收到中国证监会安徽证监局的《处罚决定书》,因公司存在年报虚假记载以及未按照规定披露担保事项、控股股东关联方占用资金以及债务逾期情况等违法行为,盛运环保被安徽证监局顶格处罚60万元,公司实控人开晓胜被采取终身证券市场禁入措施。
至少5家环保企业面临退市
神雾环保再跌停,明天迎来“生死大考”
曾经一度鸡犬升天的环保概念,在光环褪色之后,显露出企业的真面目。
今年以来,环保行业出了不少困难户因经营不善,正面临退市风险。
据基金君不完全统计,除了上述的盛运环保之外,还有神雾环保、*ST节能、*ST凯迪、天翔环境这四家环保企业也正面临退市风险。
最为知名的,当属神雾集团旗下的“神雾双熊”——*ST节能和神雾环保。
5月7日,*ST节能公告称,因部分资金占用事项未履行审批程序和未及时履行信息披露义务,江西监管局决定对公司采取责令改正的监管措施。
公告显示,截至4月底,*ST节能预付账款余额中,有5.87亿元款项已转入神雾集团及其关联方账户,尚有6.37亿元资金实际用途和路径未核实清楚。
神雾环保则因无法按时披露2019年年报,面临退市风险。
5月5日,神雾环保公告称,由于公司尚未完成聘任年度审计机构的工作,无法在法定期限内披露2019年年报和今年一季度财报。
神雾环保无法出具年报,是由于其拟聘请的审计机构蓝宇会计师事务所有限责任公司不具备证券服务业务执业条件。
神雾环保表示,若公司在今年6月底前仍无法完成去年的年报披露工作,公司股票将被深圳证券交易所实施停牌,并在停牌后十五个交易日内作出公司股票是否暂停上市的决定。
今日,神雾环保跌停报收,股价仅为0.59元,目前,神雾环保已经连续14个交易日面值低于1元。
明天,神雾环保将迎来生死大考,根据测算,只要该股明天股价不出现大涨逼近涨停,或只要收盘价不超过0.62元,即使未来5天连续拉出涨停,也已经无力回天,即无法在第20个交易日使股价再回到面值之上,从而很可能成今年第四只面值退市股。
根据沪深两市的上市公司退市规则,当某只股票连续20个交易日的股价都低于面值,即低于1元,那么就会触发面值退市条件而被强制退市。
目前,盛运环保仅剩9个交易日,神雾环保仅剩6个交易日,就将触发强制退市的条约。
虽然,目前政策也是允许上市公司在股价连续10个交易日跌破面值之后,主动申请停牌来实施自救,停牌时间最长可达6个月,其作用与暂停上市类似。
但是,盛运环保和神武环保股价能否坚持到2019年度年报披露,目前还尚未可知。
5月9日,天翔环境公告称,去年末公司净资产为-17.33亿元,且2018年、2019年财务报告均被出具无法表示意见的审计报告。深交所已送达了公司股票自5月13日起暂停上市的决定。
截至今年3月底,天翔环境及其子公司累计逾期债务达35.1亿元。
天翔环境称,若公司无法进入司法重整程序,或进入司法重整程序后因重整失败而被宣告破产,公司股票将面临终止上市风险。
曾一度被称为“生物质发电第一股”的*ST凯迪也已经被深交所自5月13日起暂停上市。
根据公司公告,由于公司 2017 年、2018 年连续两个会计年度的财务会计报告被出具无法表示意见的审计报告,深圳证券交易所决定公司股票自 2019 年 5 月13 日起暂停上市。
2014年起,由于大规模收购,*ST凯迪负债急剧上升。2018年5月,公司发生了中票违约,生物质电厂资金链断裂,债务危机爆发。
5月9日,*ST凯迪公告称,目前,公司债务逾期共计186.85亿元,逾期债务占最近一期经审计净资产的比例达976.14%。
来源:中国基金报(ID:Chinafundnews)

