从瑞幸咖啡到平安、国寿,同是财务造假,结果
最近银保监会有2个行政处罚决定书引起了我的注意,一个是开给国寿财险重庆分公司的(渝银保监罚决字〔2020〕4号),一个是开给平安财险重庆分公司的(渝银保监罚决字〔2020〕7号)。
这两个处罚决定书之所以会引起我的注意,还是和前段时间引发热议的瑞幸咖啡事件有关。他们遭受处罚的本质都是一样的:财务造假,但被处罚的严重程度却截然不同。
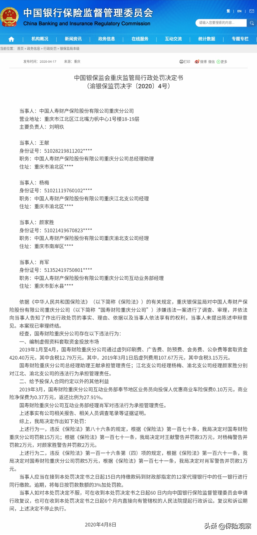
国寿财险重庆分公司被监管查出的违法行为是在去年1月至4月期间,通过虚列印刷费、广告费、防预费、会务费、公杂费等方式套取了420.40万元资金,去年3月1日后又虚列费用107.67万元。
最终,国寿财险重庆分公司被罚15万元,几位经理级的主要负责人分别被罚款3万元、2万元和2万元。
国寿财险重庆分公司行政处罚决定书
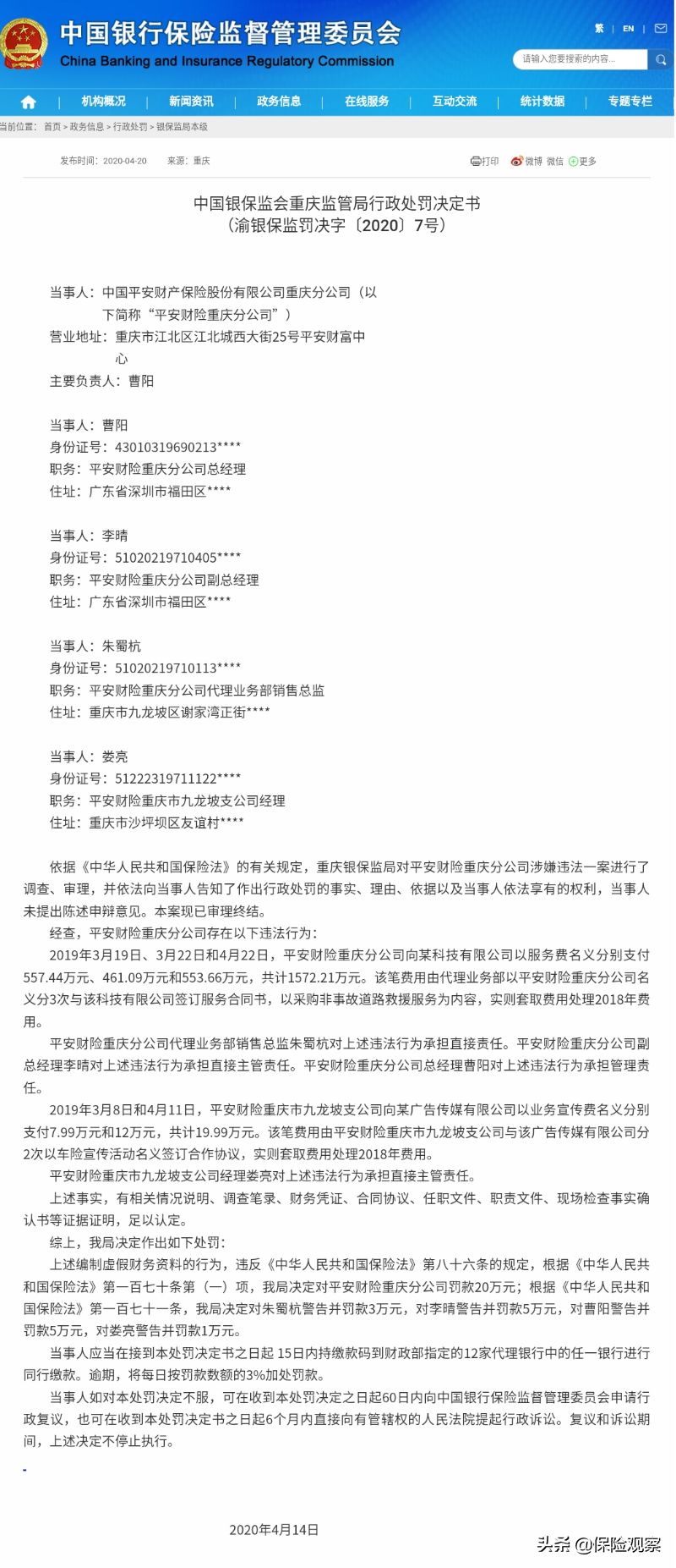
平安财险重庆分公司被监管查出的违法行为是在去年3月19日、3月22日和4月22日,以采购非事故道路救援服务名义,支出3笔共计1572.21万元服务费给到某科技公司,实际却是套取费用处理2018年费用。
此外,在去年3月8日和4月11日,以车险宣传活动名义,支付两笔共计19.99万元给到某广告传媒有限公司,实际也是为了套取费用处理2018年费用。
最终,平安财险重庆分公司被罚20万元,并对销售总监罚款3万元、支公司经理罚款1万元,分公司经理和副经理分别罚款5万元。
平安财险重庆分公司行政处罚决定书
我们可以看到,处罚的金额并不高,不能形成很强的震慑作用。要知道,平安和国寿可都是上市的保险集团,财务造假是典型的损害投资人的行为。
有人说,被处罚的只是分公司和支公司,不是平安和国寿的母公司,所以不能参照上市公司的标准来处罚。
可现实却是,即便真是平安和国寿的母公司发生了财务造假,根据现行《证券法》的规定,公司的顶格罚款也只有60万元,主要责任人的顶格处罚也只有30万元。如果投资者要维权索赔还不能采取集体诉讼的方式,维权成本较高。
60万元是证监会顶格处罚
而银保监会要对保险公司采取行政处罚,对于财务造假这一类的情况,依据《保险法》第170条,顶格处罚也只有50万元。
50万元是银保监会的顶格处罚
而反观瑞幸咖啡事件,由于这是一家在美上市的企业,依据美国《萨班斯法案》,瑞幸很有可能将面临如下惩罚:
瑞幸咖啡公司面临最高2500万美元罚金;涉事高管面临巨额赔偿, COO刘剑面临最高500万美元罚金;部分高管可能坐牢,比如现在顶罪的刘剑,可能面临5年的牢狱之灾。如果再遭遇电邮和邮件欺诈起诉,面临的最高刑期是20年;很可能将遭遇投资者的集体诉讼;最坏情况下,瑞幸咖啡或将被强制退市。举报者还可以获得高达罚款金额10-30%的奖励金;对举报者进行打击报复,最高可处10年监禁。两相比较之下,美国上市企业如果财务造假,可能将遭遇灭顶之灾。而国内的上市企业,造假成本显然太低了,这些企业造起假来缺乏敬畏之心!
近日银保监会的处罚信息
从银保监会的行政处罚来看,频次还是比较高的,不可谓不重视。但因为处罚力度不够,造成很多人还是知法犯法。
去年已经有人大代表提出修订《证券法》第193条,上调行政罚款金额,并予以刑事追责,加大惩处力度。这个观点我表示强烈赞同!同时,也建议提升《保险法》中对保险公司及责任人的处罚力度,这样才能形成更为有效的震慑作用。
有人说,中国那么多企业都在财务造假,见怪不怪了!殊不知,对"见怪不怪"的漠视,本身就是一件"怪事"!
福利时刻:
为期7天的保险训练营正在限时限量开放,明天正式开课。主要内容是科普保险基础知识,避开保险行业的那些“坑”,为自己和家庭合理做好保险规划。
为了保证服务质量,仅限300人参加,先到先得!私信我,输入关键字“训练营”,获取免费学习方式。

