刚刚!教育部下发通知!严查!事关所有中小学
5月9日,教育部网站发布了《教育部办公厅关于印发义务教育六科超标超前培训负面清单(试行)的通知》
要求依据负面清单严肃查处超标超前培训行为,切实减轻中小学生过重课外负担。
负面清单共涉及义务教育阶段语文、数学、英语、物理、化学、生物学六门学科,每门学科的负面清单包括“原则要求”和“典型问题”两部分。
“原则要求”部分从课程标准规定、教科书难度、教学进度等方面提出基本要求,理科科目还对练习题提出基本要求。
“典型问题”部分按照各学科的各项培训主题列举了超标内容,便于各地对照使用。负面清单为试行,将在实践中不断完善。
一起来看看哪些属于超标内容吧
语文负面清单
数学负面清单
英语负面清单
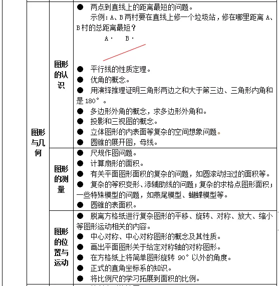
物理负面清单
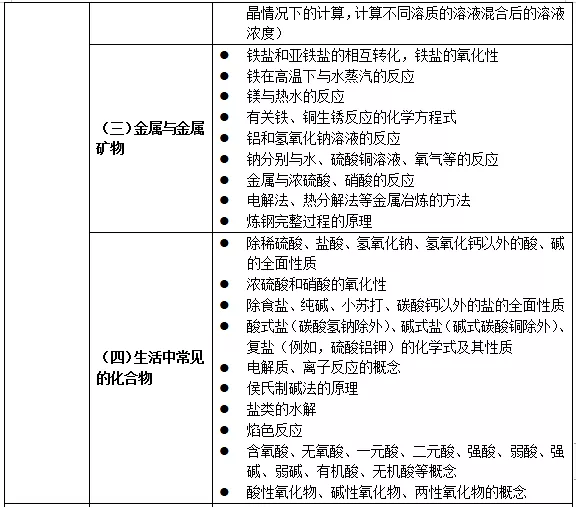
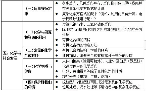
化学负面清单
生物负面清单
-end-
文字 | 综合教育部
由教师帮官微综合整理侵必删

