校花妻子出轨绿地高管后续!疑似女方深夜爆料
原标题:校花妻子出轨绿地高管后续!疑似女方深夜爆料:遭丈夫索赔500万,曾被家暴!公司股价5年蒸发3800亿
文章来源:商学院
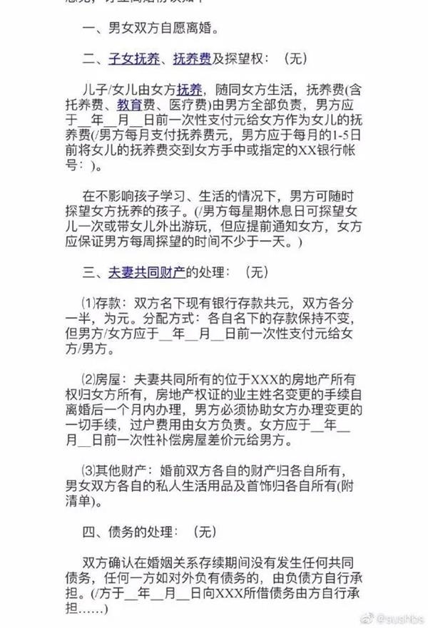
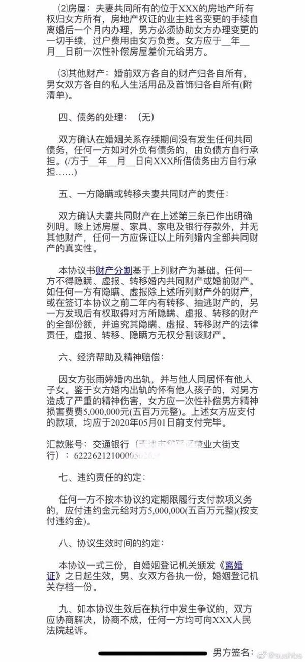
不正当男女关系、无保护措施致怀孕、洗钱等严重经济违纪,5月17日,丈夫举报妻子出轨绿地高管事件,再曝出一记“大瓜”。
当日午间,自称“被绿”的史睿生使用“VS生生不息”账号,公布出一段录音,妻子张雨婷在录音中表示,“他呆过的城市每个都有四五套房子,并给前妻上海两套豪宅以及500万现金,以及孩子每年的费用,都是小钱。”在男方的追问下,妻子在录音中再度表示,“我们有各自的基金账户,他给他能给我3000万到我手里,包括房子和现金,足够我生活了。”而这位“他”直指绿地集团京津翼事业部营销管理部总经理陈军。
在5月17日晚间,疑为举报人妻子,微博认证名为“sushbs”的用户深夜爆料称:“遭丈夫威胁恐吓勒索,索赔500万元,还有过家暴。。。”并表示“在一起期间花费了丈夫60万~70万元”。
第一回合
实名举报不正当男女关系、严重经济违纪
绿地回应:非集团高管
5月11日,名为“VS生生不息”的微博个人账号发布一封“致绿地集团张玉良董事及各位执行总裁”的实名举报信,称“”绿地集团现任高管陈军与其合法妻子、绿地集团现任员工张雨婷发生不正当男女关系以及严重经济违纪。
该博主自称为张雨婷的合法丈夫史睿生,现居澳洲。
5月16日,对于此事件,绿地集团公众号发布声明称:
近日,我集团收到署名为史睿生的举报信件,反映姓名为陈军的相关情况。经初步核实,信中所指陈军非绿地集团高管陈军,而是绿地集团下属京津冀事业部营销部负责人。 针对信件反映的相关情况,按照内部相关规定,正在由我集团京津冀事业部纪检监察部门调查核实中。特此声明。
第二回合
公开录音,举报挪用公款、洗钱
绿地:涉及私德问题,不做评论
5月16日,“VS生生不息”再次发布微博,称绿地京津冀事业部纪委曹总已与其通电话,陈军为京津冀事业部营销管理部总经理。
值得关注的是,5月17日下午,“VS生生不息”再度在微博放出其称是张雨婷的录音,披露了更多陈军个人财产信息。
其私下录制的视频音频如下:
从此前“VS生生不息”公开的举报信、录音、视频来看,主要内容为以下5点:
1、史睿生与张雨婷在澳洲和中国均已结婚,具有合法婚姻保障。
2、在2020年2月期间,因为陈军的秘书受疫情影响无法上班,绿地正式复工后,陈在张未拿到毕业证书的前提下,破例帮其办理了转正手续,破格录用其为正式员工。
3、张在录音中承认其已怀孕,孩子是陈军的,医生预估孕期已有3周,而VS生生不息5月11日所发举报信里面提及张已怀孕2个月。
4、陈在张担任秘书期间,利用公司的可报销公关经费,给张购买了两个价值万元的高端手提包。
5、除了婚内出轨,张还配合陈挪用绿地集团国有公款,并通过洗钱收取巨额非法所得。
绿地方面除了公开声明之外,表示事件仅涉及公司一名中层的私德问题,不愿多做评论。
值得注意的是,女主角微博目前已注销。由于无法联系到事件关键人物,上述名为“VS生生不息”的微博个人账号所发的举报信及录音真实性仍待考证。
第三回合
疑为女当事人深夜爆料遭丈夫索赔500万,曾被家暴
在5月17日晚间,疑为举报人妻子,微博认证名为“sushbs”的用户深夜爆料称:“遭丈夫威胁恐吓勒索,索赔500万元,还有过家暴。。。”并表示“在一起期间花费了丈夫60万~70万元”。。。。
还贴出银行流水:
举报人妻子被称北京高校校花 喜欢简单的打扮和生活
自称“被绿”的史睿生使用微博账号“vS生生不息”举报称,他于2009年至今一直在澳洲学习。2016年,他和张某婷相识于北京,同年确立男女朋友关系,并得到双方父母许可后交往。
史睿生自述,在张某婷父母许可下,2017年7月,当张某婷从北京联合大学毕业后,就前往澳洲和史睿生共同生活,她同时在麦考瑞大学就读研究生。2018年10月25日,他和张某婷在澳大利亚领取结婚证。
举报称,2019年11月,张某婷完成最后一门课程后,萌生回国找工作的念头。2019年12月3日,她参与绿地控股集团面试并于12月23日进入绿地实习。2020年2月3日,绿地控股集团复工,他的妻子张某婷去绿地控股集团上班。期间史睿生和张某婷又在国内领取了结婚证。
但张某婷尚未拿到研究生毕业文凭和学历认证,“应该无法办理入职手续”,但却很快就成为绿地控股集团的正式员工。
史睿生还在举报中提及妻子张某婷多门考试挂科,难以毕业,为此,他“不得不为此支付重读费和代写作业的学费”。他还提及他的妻子“爱慕虚荣、贪恋奢靡”的生活,同时强调,“经济上,她完全依赖我的工作”。从其公布的对话视频看,张某婷对此不以为然,坦然地谈了自己和他人怀孕的事。
红星新闻记者检索发现,张某婷在北京联合大学就读,在校期间兼任平面模特,人长得漂亮,被不少校园媒体宣称为“校花”。其爱好是运动:游泳、健身,喜欢简单的打扮和生活。
图据网络
陈军曾被称为冲刺大东北200亿的“关键先生”
据21世纪经济报道,本次事件的主人公陈军在2012年-2014年一直负责绿地东北地区营销,掌管绿地东三省10城近40个项目,期间将营销业绩从52亿做到200亿。两三年间,陈军从绿地集团东北事业部哈尔滨城市公司营销总监、绿地集团东北事业部营销总监,升迁到绿地集团东三省营销总负责人。
大约在2016年前后,陈军曾经跳槽至碧桂园、中梁,2019年又回到绿地,担任绿地京津冀事业部营销部总经理。陈军的新阵地-京津冀地区对于绿地销售业务增长也很重要。自2006年进入北京以来,绿地华北区域在2017年已接近200亿销售规模。按照当年绿地全国销售3000亿元匡算,京津冀地区销售占比约为7%。
绿地集团股价5年蒸发3800亿
根据绿地公司官网介绍,绿地控股集团有限公司(简称为“绿地”或“绿地集团”)是一家全球经营的多元化企业集团,创立于1992年7月18日,总部设立于中国上海,在中国A股实现整体上市(600606.SH),并控股多家香港上市公司。据绿地集团官网显示,其2019年销售金额为3880亿元,居全国第六位,位列上海房企第一位。
成立27年至今,绿地已在全球范围内形成了“以房地产开发为主业,大基建、大金融、大消费以及科创、康养等新兴产业并举发展”的多元经营格局,实施资本化、公众化、国际化发展战略,旗下企业及项目遍及全球五大洲三十多个国家,连续8年位列《财富》世界企业500强,名列2019年榜单第202位。
营收方面,根据公司2019年年报,绿地控股全年实现营业收入4278亿元,同比增长23%;利润总额306亿元,同比增长26%;归属于母公司股东的净利润147亿元,同比增长30%。
然而公司股价却表现得不尽如人意。目前,绿地控股股价为5.62元,自2015年37.55元的高位已下跌超87%,市值蒸发3800多亿,目前公司市值为683.9亿。
绿地公开可查的最近一次反腐事件发生于2015年,时任绿地集团安徽事业部董事长石文红(后任绿地集团副总裁)因涉嫌对安庆城投公司原董事长张吉林121万元贿赂被批捕。
(文章来源:商学院)

