武汉全员核酸筛查!十天大会战,检测1000万人,
武汉两天新增6例新冠肺炎确诊病例,疫情反弹风险不容忽视。
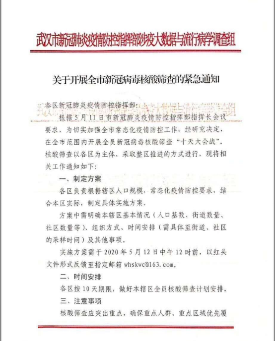
为切实加强常态化疫情防控工作,5月11日晚间,武汉下发紧急通知,要求在全市范围内开展全员新冠病毒核酸筛查的“十天大会战”。
通知要求,核酸筛查以各区为主体,采取整区推进的方式进行。第一财经记者了解到,目前,武汉各区正加班制定具体实施方案。具体是各大医院下派医生进社区还是社区组织居民分批次前往医院,以及此前已接受核酸检测者是否需要再检,还需各区细则明确。
12日傍晚,在武汉曾经的疫情“重灾区”——江汉区,有居民告诉第一财经记者已收到社区发放的核酸检测信息登记表,需要填写每个家庭的人数、是否已接受核酸检测以及人员类别等信息上报。当天,《武昌区全员新冠病毒核酸筛查工作方案》也已下发。方案表示,“全区新冠病毒核酸筛查时间为5月13日至5月20日,共8天时间。力争17日前完成筛查,18~20日利用3天时间查漏补缺。”
流调学专家认为,武汉提出全员核酸检测与当地再次出现新增病例存在关联。作为疫情最早暴发的城市,武汉的感染率和社区蔓延程度明显高于其他地区。加之新冠病毒存在较多的无症状感染者,武汉有必要进一步加大检测量,排查出潜在风险。
经济学专家多数也赞同全员核酸检测:虽然检测成本不低,但带来的经济收益和社会效益都远大于付出,武汉全员核酸检测既是让全国人民安心,也利于当地推进复工复产复学。
全员检测排查潜在风险
本月9日,武汉报告新增1例新冠肺炎确诊病例,这是4月3日以来武汉再次报告的新增确诊病例。5月10日,武汉市又新增新冠肺炎确诊病例5例,上述6例确诊病例均来自三民小区。
三民小区位于武汉东西湖区,是老旧小区,租户多、情况复杂,曾有20例新冠肺炎确诊病例。目前,三民小区已实行全封闭管理,严控人员进出;内外道路和周边商铺实行全面消杀。
在武汉,像三民小区这样的老旧小区还有不少。5月11日下午,湖北省委常委、武汉市委书记王忠林到三民小区现场检查防控工作时部署,近期要集中力量,对全市既往病例集中小区、老旧小区、人员构成复杂小区开展拉网式排查,确保防控无死角、无漏洞。
武汉市新冠肺炎疫情防控指挥部相关工作人员向第一财经记者证实了这一“大会战”通知。据称,这项工作由武汉市卫健委牵头推进。
接近武汉市新冠肺炎疫情防控指挥部的知情人士告诉第一财经,4月8日至今,全市有158万人已经做了核酸检测。但从三民小区出现的问题来看,核酸检测的范围还是不够,必须扩大检测范围,才能有效防止疫情反弹。
此前,武汉已经通过抗体检测筛查,一定程度上揭示了无症状感染者的几率。
武汉市卫健委资料显示,3月29日至4月10日,该市共筛查复工复产者14.3056万人,其中核酸检测阳性者113人,检测阳性率0.08%。
“武汉在此时提出全员核酸检测与当地再次出现新增病例存在关联。”一位流调学专家认为,作为疫情最早暴发的城市,武汉的感染率和社区蔓延程度明显高于其他地区。加之新冠病毒存在较多的无症状感染者,武汉有必要进一步加大检测量,排查出潜在风险。
据了解,武汉全员核酸检测大会战的具体方案将由各区新冠肺炎疫情防控指挥部根据辖区人口规模,常态化疫情防控要求,结合本区实际,制定具体实施方案。
第一财经记者获得的武昌区方案显示,筛查对象为全体居民,重点人群必须100%涵盖。筛查项目为“新冠病毒核酸+血清抗体检测”。
值得注意的是,这一方案划定了9类人员为“重点人群”,范围较之前有了显著扩大。
增加抗体检测?
5月12日,第一财经记者采访武汉多个区级政府了解到,目前,各区正在制定具体的实施方案。
武汉市属医院人士对第一财经记者表示,“十天大会战”的10天时间期限对武汉的社会组织、检测产品的保障能力都是一次考验,“1000万人口10天全部测完,一天就是100万的检测量,这对武汉数万名医护人员的精力和体力也是一次考验”。
“原本是计划在4月8日武汉全面解封之前先全员核酸检测的,但考虑到波及面太大,对复工复产的影响难以评估,最后就圈定了一个更精细的检测范围。”上述知情人士说。
该人士说的检测范围指的是,武汉此前对全市教师、医务人员、公共交通工具服务人员、大型商场等公共场所服务人员、监所和养老机构人员等五类人员,在复工上岗前全面开展核酸检测,做到应检尽检。同时,对普通人群实行愿检尽检,机关、企事业单位和个人等有检测意愿的纳入愿检尽检范畴。
10天,1000万人口,日均需要100万的检测能力,这个能力哪里能提供?
4月19日,湖北省新型冠状病毒肺炎疫情防控工作指挥部召开第78场新闻发布会,武汉市人民政府副市长李强表示,武汉市现有53家核酸检测机构,211个核酸检测点,日均检测能力4.6万人次。
“据说要全部交给第三方检测公司。”当地一位疾控部门的专家对第一财经记者表示。
在4月21日,湖北省公布了一批可开展新型冠状病毒核酸检测的第三方检测机构名单,其中,在汉的检测结构有12家。
第一财经此前的调查过程中发现,这些第三方检测机构的日均检测能力在5000~3万人次之间。即便这12家的日均检测能力都提高到3万,一天的检测量也只有36万人次,加上医疗机构的4.6万人次,与所需日均近百万的检测量还存在一定距离。
上述医院人士认为,两个月前对全员进行核酸检测很有必要。“到了现在,对60岁以上的人员做核酸检测,60岁以下的则做抗体检测。这样做可能更有效率。”其对第一财经记者表示。
利于武汉经济复苏
尽管对于全员检测的必要性,医学界还存在不同意见,但商业界和经济学界却举双手赞成。
事实上,早在4月初,复星国际董事长郭广昌便提议,武汉可通过全面检测的方式,减少疫情二次暴发的可能性,助力社会尽快恢复正常生产生活。
武汉大学新民营经济研究中心主任罗知认为,虽然检测成本不低,但带来的经济收益和社会效益都远大于付出。
首先,现在武汉的企业到外地开展业务,或者外地企业来武汉开展业务,都非常难。主要原因就在于外地认为武汉带病毒,甚至武汉的产品都带病毒。做了全员核酸检测,就是告诉外界,武汉目前的真实情况,减轻对武汉的顾虑。
第二,全员核酸检测也有利于武汉商业的恢复。虽然已复工复产一月有余,但武汉商业仍非常萧条。大面积的商铺退租、倒闭,街面上有近半的店铺都是关门的。个中原因有二:一是居民实际收入或预期收入下降,导致不敢花钱消费,二是大家对在外消费的安全性还有所顾虑。全员检测至少可以消除第二个顾虑,让大家敢于上街,敢于消费,有利于商业的复苏。
此外,武汉是一座大学城,不做核酸检测,百万大学生尤其是外地学生都有顾虑。大学生群体是武汉重要的活力来源,早日让大学生返校、早日开学,可以增强城市活力。
“(全员核酸检测)这件事砸锅卖铁都应该尽快做。”一位区域经济专家对第一财经记者表示,2019年武汉GDP达到16223亿元,社零总额有7449亿元,平均每天分别是44.5亿元和20.4亿元,“多耽误一天损失有多少?这个账还要算吗?”
来源:第一财经日报

